东南亚电商观察获悉,近期,印尼多地遭遇持续强降雨引发洪水灾害,当地物流运输体系受冲击显著,作为东南亚头部电商平台的 Shopee 已发布物流通道调整通知,部分订单出现面单打印失败、履约超时、物流滞留等问题,叠加印尼斋月假期开启后的市场淡季,当地跨境卖家经营压力陡增。
洪灾致物流链路受阻
根据通报,此次印尼洪灾影响范围较广,玛琅市因排水沟和河流排水量同步增加,21 处地点发生洪水,雅加达等核心城市更是出现水位快速上涨、末端仓库派送暂停的情况,有卖家反馈 “仓库爆仓、包裹无法发出,只能远程办公”,部分地势较低的仓储物流点受影响直接停工,港口运输也因此受到限制,跨境物流全链路运转效率大幅下降。
为应对洪灾带来的物流配送难题,Shopee 官方于 3 月 13 日针对物流问题作出回应,宣布关闭部分物流通道,并启用Express Eco 虚拟物流通道,该通道为处理发往北苏门答腊、亚齐省和西苏门答腊洪灾地区订单的临时配送方案,最大承重 50 公斤,启用时间将持续至 3 月 23 日至 24 日。
值得注意的是,此次洪灾对卖家的影响呈现明显分化,仓库选址地势较高的卖家,物流运转未受直接冲击,而布局在雅加达等受灾核心区域的卖家,均面临不同程度的配送停滞、订单积压问题,物流延迟引发的客诉、退款风险持续攀升。
屋漏偏逢连夜雨,印尼洪灾引发的物流问题尚未解决,当地斋月假期正式开启,市场消费需求直接腰斩,卖家迎来传统销售淡季,部分卖家直言 “斋月期间没人买东西,店铺访客和订单量跳水严重”,物流履约压力叠加市场需求低迷,经营陷入双重困境。
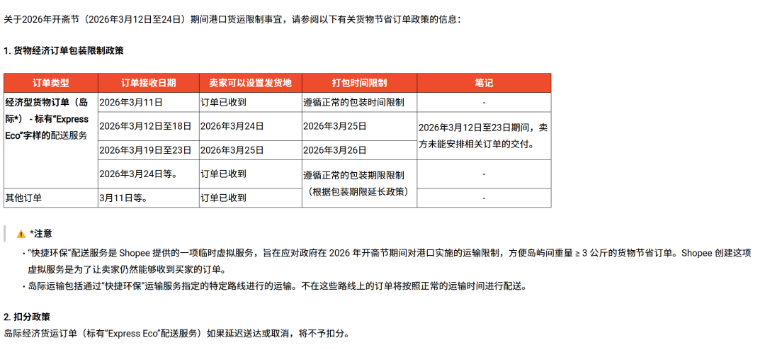
针对斋月假期 + 洪灾导致的物流履约难题,Shopee发布政策,针对不同配送类型订单作出时效顺延安排:
与此同时,Tokopedia 也发布相关政策,3 月 18 日 - 24 日公共假期对标准 / 经济 / 货运类订单不计入 SLA,履约截止时间顺延至 3 月 25-26 日,仅即时 / 当日 / 8 小时配送未作时效延长,卖家可手动设置仓库营业时间规避接单。
尽管如此,为卖家避免了订单超时处罚,但无法解决核心的经营问题,有卖家直言:“订单本身就少,光延长时效没有实际意义,库存积压、资金流转慢的问题依然存在。”
对此,印尼跨境卖家也纷纷采取应对措施,降低经营损失:
主动申报物流异常:针对洪灾地区订单,向平台申报物流异常,借助 SLA 豁免政策,避免订单超时被处罚,同时梳理滞留订单,等待平台实际物流通道恢复后优先处理;
做好买家沟通:主动向买家同步物流延迟原因及预计配送时间,减少因信息差引发的客诉和退款,降低店铺评分下滑风险;
调整运营策略:暂停受灾区域的广告投放,减少不必要的运营成本,同时将运营重心向东南亚其他市场转移,借助当地高温天气带来的防晒霜、冰袖、便携风扇等爆品需求,对冲印尼市场的业绩下滑;
提前布局灾后恢复:预留 10%-20% 的安全库存,待印尼洪灾退去、物流恢复后,及时补货,同时关注开斋节的消费需求,提前筹备相关选品,为假期结束后的销售反弹做准备。
此次印尼洪灾引发的物流危机,再次暴露了东南亚跨境物流基础设施抗风险能力较弱的问题,也为跨境卖家敲响了警钟。
对于布局印尼市场的卖家而言,分仓管理、分散库存布局,搭建多区域、多渠道的物流体系,成为提升供应链抗风险能力的关键;而在市场运营层面,规避单一市场依赖,布局东南亚多站点运营,才能有效对冲单一市场因自然灾害、节日假期带来的经营波动。
